hwakのトリビアルな雑記集

初めまして、個人研究者のhwakです。個人的に量子アルゴリズムの研究をしております。

アルゴリズム

反復量子位相推定アルゴリズム【実践編】

今回は、前回「反復量子位相推定アルゴリズム by Hikaru Wakaura 」に引き続き、反復量子位相推定[1]における実際の計算を行う際の注意点を説明し、実践した結果を示します。 事前に、固有値を求めるハミルトニアンにおける固有値の最大値と最小値の差 をと…

反復量子位相推定アルゴリズム

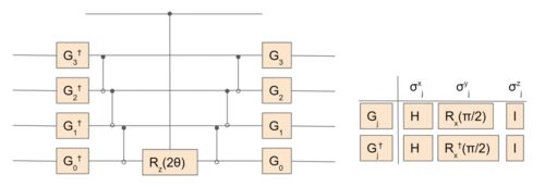
今回は、反復量子位相推定アルゴリズムの説明をします。Abrams氏とLloyd教授による量子位相推定の量子計算への応用可能性が示唆されてから8年後にGoranらによってより高速に計算できるようにこの方法が考案されました。このアルゴリズムは、量子位相推定にお…

量子位相推定・位相からの固有値計算

今回は、量子位相推定において、位相から固有値を計算する方法でそれらを計算した結果を示します。 「量子位相推定とその注意点 by Hikaru Wakaura 」の方では、Variational Quantum Eigensolver(VQE)法と同様に、固有状態でハミルトニアンを挟んでこれらを…

量子位相推定とその注意点・後編

この記事では、前回に引き続き量子位相推定の性能とその限界を論じます。今回t=10、n=4として、Uを掛ける回路のトロッター展開深さは10としblueqatを用いてシミュレーションしました。STO-3G基底における水素分子のハミルトニアンにおける量子位相推定におけ…

量子位相推定とその注意点

この記事では、量子位相推定の理論と、それを実行する際の注意点を全2回で説明します。現在NISQ計算機における研究は世界中で下火になっており、誤り耐性量子計算機の実現が嘱望されています。これを実現することで、ようやくグローバー、量子フーリエ変換、…

初心者向けMutiscale-Contracted Variational Quantum Eigensolver(MCVQE)法【実践編】

この記事は、前回「初心者向けMutiscale-Contracted Variational Quantum Eigensolver(MCVQE)法【理論編】」の続きです。 この記事ではMCVQEで実際に水素分子の基底状態、三重項状態、一重項状態におけるエネルギー準位を計算した結果を示します。ハミルトニ…

初心者向けMultiscale-Contracted VQEの解説【理論編】

2019年にQCWareから発表されて一時期話題になったMultiscale-Contracted VQE法の解説をします[1]。このアルゴリズムは、大規模量子系における励起状態を効率よく高精度に計算できることが示されています。 ハミルトニアンと基底をPauli演算子で表されること…

可積分系,XXZモデルにおける時間発展シミュレーション。

今回は可積分系であるXXZ系における時間発展を断熱量子シミュレーションでシミュレーションします。ある状態から時間発展を始めてそこに戻ってくる(初期状態が観測される)確率をロシュミットエコーと言います。この確率は手計算でも導出可能[1]ですが、量子…

Variational Quantum Eigensolverにおける非対角項計算の紹介

今回、Variational Quantum Eigensolcver(VQE)法における非対角項の計算について説明します。VQE法においては、励起状態を順次計算し、それらの間の重ね合わせ状態を作る方法はQunasys社によって発表される[1]までは、確立されていませんでした。これには、…

Varitional Quantum State Eigensolverを用いたフルポテンシャル計算

今回は、「 世界一わかりやすいVariational Quantum State Eigensolver(VQSE)【実践編】 」の続きとして、Varitional Quantum State Eigensolver(VQSE)[1]を利用した水素分子のフルポテンシャルを計算しました。前回と同様に、基底関数はSTO-3G、回路の深さ…

世界一わかりやすいVariational Quantum State Eigensolver(VQSE)【実践編】

この記事は、前回「世界一わかりやすいVariational Quantum State Eigensolver(VQSE)【理論編】」の続きです。 世界一わかりやすいVariational Quantum State Eigensolver(VQSE)【理論編】 | 今回、VQSE法[1]を用いてblueqat SDKで水素分子における基底状態…

世界一わかりやすいVariational Quantum State Eigensolver(VQSE)【理論編】

2020年4月にロスアラモス研究所のグループが新しい変分量子アルゴリズムを提案しました[1]。 このアルゴリズムは、エネルギー固有値ではなく、ハミルトニアンと密度演算子の積における期待値を最小化することで、全固有値と固有状態を計算するアルゴリズムで…